Упр.15.54 ГДЗ Погорелов 7-9 класс (Геометрия)

Решение #1

Изображение 54. Через середину радиуса шара проведена перпендикулярная ему плоскость. Как относится площадь полученного сечения к площади большого круга? (Большим кругом называется...
Дополнительное изображение

Решение #2

Изображение 54. Через середину радиуса шара проведена перпендикулярная ему плоскость. Как относится площадь полученного сечения к площади большого круга? (Большим кругом называется...

Рассмотрим вариант решения задания из учебника Погорелов 9 класс, Просвещение:
54. Через середину радиуса шара проведена перпендикулярная ему плоскость. Как относится площадь полученного сечения к площади большого круга? (Большим кругом называется сечение шара плоскостью, проходящей через его центр.)

Дано: через середину радиуса шара проведена перпендикулярная ему
плоскость;
Найти: отношение площади полученного сечения к площади большого
круга;
Решение:
1) Любое сечение шара является кругом;
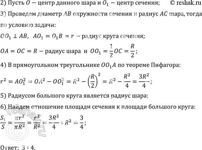
2) Пусть O-центр данного шара и O1-центр сечения;
3) Проведем диаметр AB окружности сечения и радиус AC шара, тогда
по условию задачи:
OO1 перпендикулярен AB, AO1=O1 B=r-радиус круга сечения;
OA=OC=R-радиус шара и OO1=1/2 OC=R/2;
4) В прямоугольном треугольнике OO1 A по теореме Пифагора:
r^2=AO1^2=OA^2-OO1^2=R^2-(R/2)^2=R^2-R^2/4=(3R^2)/4;
5) Радиусом большого круга является радиус шара;
6) Найдем отношение площади сечения к площади большого круга:
S1/S=(Пиr^2)/(ПиR^2 )=r^2/R^2 =(3R^2)/4 :R^2=3/4;

Ответ: 3:4.
*Цитирирование задания со ссылкой на учебник производится исключительно в учебных целях для лучшего понимания разбора решения задания.
*размещая тексты в комментариях ниже, вы автоматически соглашаетесь с пользовательским соглашением