Упр.17.11 ГДЗ Мордкович Семенов 7 класс (Алгебра)
Решение #1

Рассмотрим вариант решения задания из учебника Мордкович, Семенов, Александрова 7 класс, Бином:
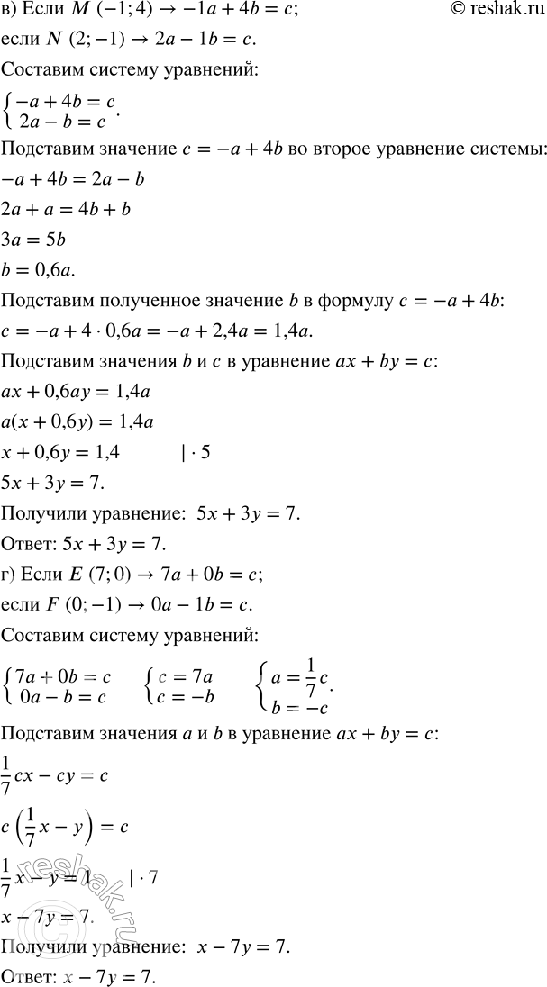
17.11. Составьте уравнение прямой, проходящей через точки:
а) А(5; 0) и В(0; 2); г) Е(7; 0) и F(0; -1);
б) С(—6; 0) и D(0; 4); д) L(-2; 0) и K(0; -4);
в) M(—1; 4) и N(2; -1); е) R(2; 3) и Т(3; 2).
*размещая тексты в комментариях ниже, вы автоматически соглашаетесь с пользовательским соглашением