Упр.23.13 ГДЗ Мордкович Семенов 7 класс (Алгебра)
Решение #1

Рассмотрим вариант решения задания из учебника Мордкович, Семенов, Александрова 7 класс, Бином:
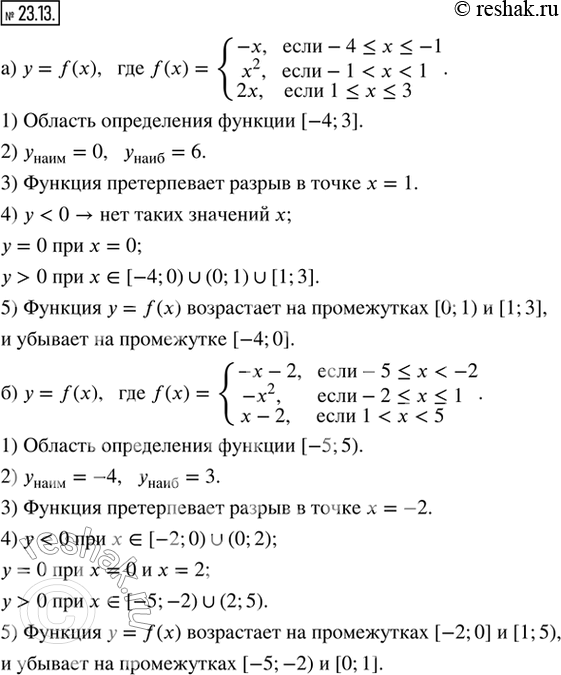
23.13. В упражнениях 23.12, 23.13 задайте аналитически кусочную функцию по её графику, представленному на указанном рисунке. Прочитайте график функции, ответив на следующие вопросы.
1) Какова область определения функции у = f(x)?
2) Чему равны наименьшее и наибольшее значения функции?
3) Является ли функция непрерывной? Если нет, то в каких точках она претерпевает разрыв?
4) При каких значениях аргумента значение функции меньше нуля; равно нулю; больше нуля?
5) На каких промежутках функция возрастает, а на каких убывает?
а) Рис. 111; б) рис. 112; в) рис. 113; г) рис. 114.
*размещая тексты в комментариях ниже, вы автоматически соглашаетесь с пользовательским соглашением