Упр.232 ГДЗ Дорофеев Суворова 9 класс (Алгебра)
Решение #1

Рассмотрим вариант решения задания из учебника Дорофеев, Суворова, Бунимович 9 класс, Просвещение:
232. Исследуем
1) Постройте параболу у = 1/4 х^2.
2) В этой же системе координат проведите прямую d, уравнение которой у = -1, и отметьте точку F(0; 1).
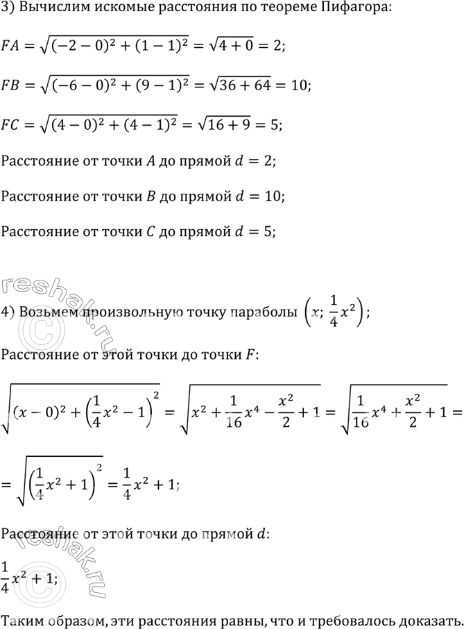
3) Отметьте на параболе несколько точек с целыми координатами и для каждой из них вычислите расстояния до точки F и до прямой d.
4) Докажите, что любая точка параболы у = 1/4 х^2 находится на одинаковом расстоянии от точки F и от прямой d.
Подсказка. Возьмите произвольную точку параболы (x; 1/4 x^2).
Составьте выражения для нахождения расстояний от этой точки до точки F и до прямой d.
*размещая тексты в комментариях ниже, вы автоматически соглашаетесь с пользовательским соглашением