Упр.353 ГДЗ Дорофеев Суворова 9 класс (Алгебра)
Решение #1

Рассмотрим вариант решения задания из учебника Дорофеев, Суворова, Бунимович 9 класс, Просвещение:
353. Вычислите значение выражения при заданных значениях переменных (если оно имеет смысл):
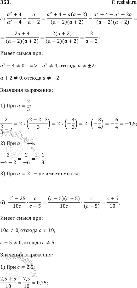
а) (a^2 + 4)/(a^2 - 4) - a/(a + 2) при a = 2/3; -4; 2;
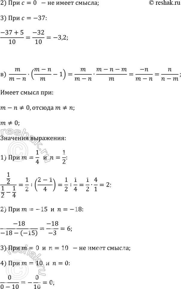
б) (c^2 - 25)/10c · c/(c - 5) при c = 2,5; 0; -37;
в) m/(m - n) · ((m - n)/m - 1) при m = 1/4 и n = 1/2; m = -15 и n = -18; m = 0 и n = 10; m = 10 и n = 0;
г) (x/y - y/x) · xy/(x - y) при x = 12 и y = -15; x = -2/3 и y = 5/6; x = 0 и y = 22; x = 5 и y = 5.
*размещая тексты в комментариях ниже, вы автоматически соглашаетесь с пользовательским соглашением