Упр.502 ГДЗ Дорофеев Суворова 7 класс (Алгебра)
Решение #1

Рассмотрим вариант решения задания из учебника Дорофеев, Суворова, Бунимович 10-11 класс, Просвещение:
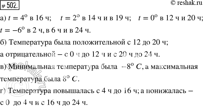
502 На рисунке 5.42 изображён график температуры воздуха в городе Лукошкино 19 октября. Используя график, ответьте на вопросы:
а) В какое время суток температура была равна 4°? 2°? 0°? -6°?
б) Когда в течение суток температура была положительной? отрицательной?
в) Какова была минимальная и максимальная температура в этот день?
г) Когда в этот день температура повышалась? понижалась?
*размещая тексты в комментариях ниже, вы автоматически соглашаетесь с пользовательским соглашением