Упр.662 ГДЗ Дорофеев Суворова 9 класс (Алгебра)
Решение #1

Рассмотрим вариант решения задания из учебника Дорофеев, Суворова, Бунимович 9 класс, Просвещение:
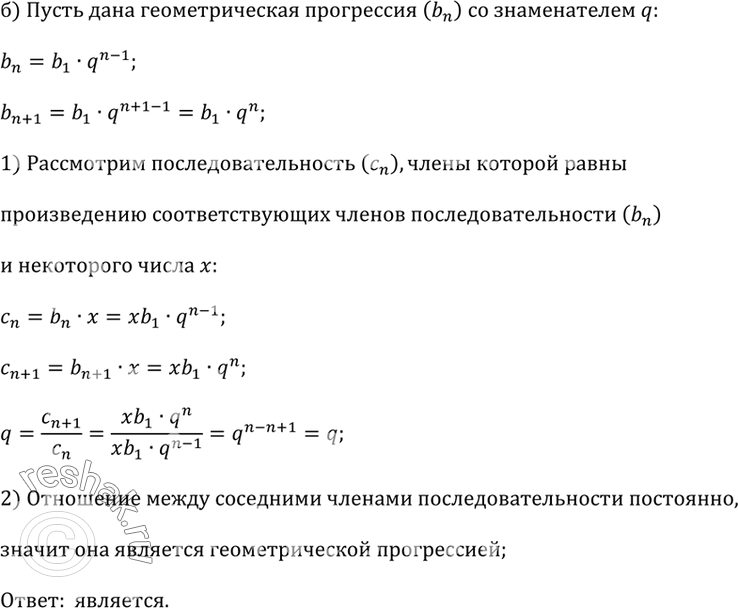
662. Пусть последовательность (b_n) — геометрическая прогрессия. Является ли геометрической прогрессией последовательность, которая получится, если:
а) к каждому члену последовательности (b_n) прибавить одно и то же не равное нулю число;
б) каждый член последовательности (b_n) умножить на одно и то же не равное нулю число?
*размещая тексты в комментариях ниже, вы автоматически соглашаетесь с пользовательским соглашением