Вводные упражнения 14 ГДЗ Колягин Ткачёва 7 класс (Алгебра)
Решение #1

Рассмотрим вариант решения задания из учебника Колягин, Ткачёва, Фёдорова 7 класс, Просвещение:
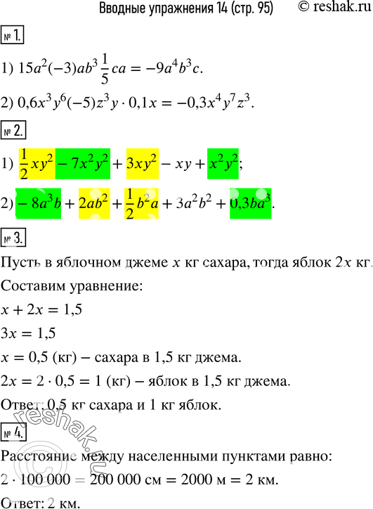
1. Привести к стандартному виду одночлен:
1) 15a^2 (-3)ab^3 1/5 ca; 2) 0,6x^3 y^6 (-5) z^3 y•0,1x.
2. Подчеркнуть одночлены, отличающиеся только коэффициентами:
1) 1/2 xy^2-7x^2 y^2+3xy^2-xy+x^2 y^2; 2)-8a^3 b+2ab^2+1/2 b^2 a+3a^2 b^2+0,3ba^3.
3. В яблочном джеме масса яблок в 2 раза больше, чем масса сахара. Какова масса сахара и какова масса яблок в 1,5 кг джема?
4. Масштаб карты 1 : 100 000. Каково расстояние между двумя населенными пунктами, если на карте это расстояние 2 см?
*размещая тексты в комментариях ниже, вы автоматически соглашаетесь с пользовательским соглашением