Упр.10.19 ГДЗ Мордковича 10 класс профильный уровень (Алгебра)
Решение #1
Решение #2(записки учителя)
Решение #3(записки школьника)

Рассмотрим вариант решения задания из учебника Мордкович, Семенов 10 класс, Мнемозина:
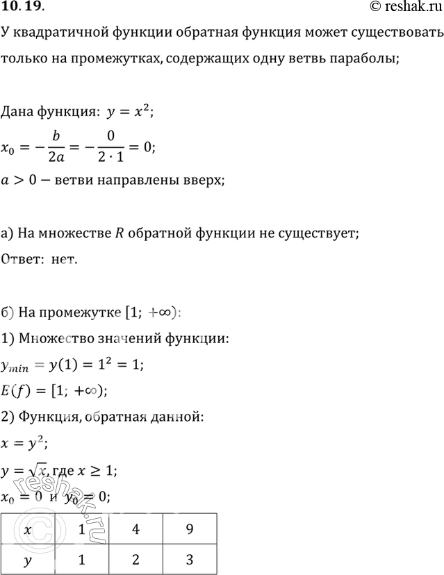
Рассмотрите данную функцию на каждом из указанных промежутков; если она на этом промежутке имеет обратную функцию, то задайте обратную функцию аналитически, укажите ее область определения и область значений, постройте ее график:
у = x2:
а) на R; в) на (-1; 5];
б) на [1; +бесконечность); г) на (-бесконечность; 0].
*размещая тексты в комментариях ниже, вы автоматически соглашаетесь с пользовательским соглашением