Упр.20.11 ГДЗ Мордковича 10 класс профильный уровень (Алгебра)
Решение #1
Решение #2(записки учителя)
Решение #3(записки школьника)

Рассмотрим вариант решения задания из учебника Мордкович, Семенов 10 класс, Мнемозина:
Найдите область значений заданной функции:
а) y=tgx, x принадлежит [0;Пи/2)
б) y=ctgx, x принадлежит [-5Пи/6;-Пи/3)
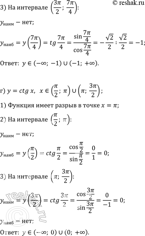
в) y=tgx, x принадлежит (3Пи/4;3Пи/2) и (3Пи/2;7Пи/4)
г) y=ctgx, x принадлежит (Пи/2;Пи) и (Пи;3Пи/2)
*размещая тексты в комментариях ниже, вы автоматически соглашаетесь с пользовательским соглашением