Упр.7.44 ГДЗ Мордковича 10 класс профильный уровень (Алгебра)

Решение #1

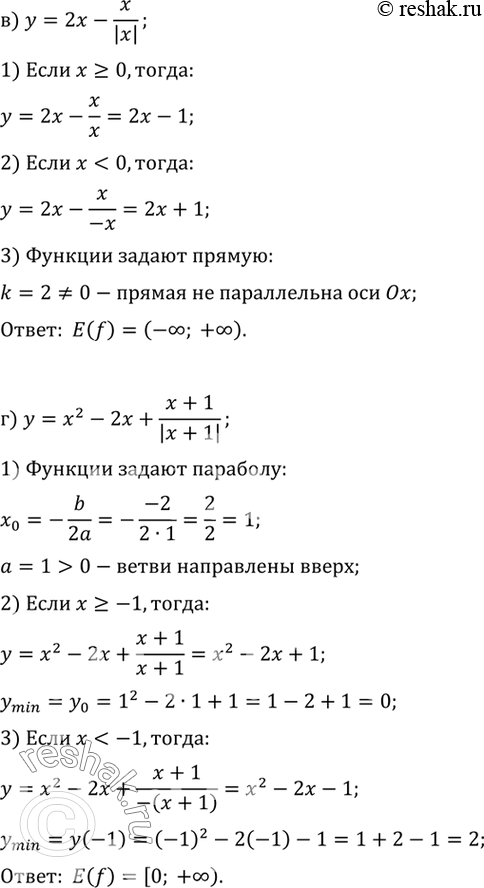
Изображение Упр.7.44 ГДЗ Мордковича 10 класс профильный уровень
Дополнительное изображение

Решение #2(записки учителя)

Изображение Упр.7.44 ГДЗ Мордковича 10 класс профильный уровень
Загрузка...

Совет дня!
Поиск по сайту решак.ру может помочь найти другой похожий топик из других учебных изданий. Таким образом, можете скомпоновать их разные части и получить уникальный ответ на задание.
*Цитирирование задания со ссылкой на учебник производится исключительно в учебных целях для лучшего понимания разбора решения задания.
*размещая тексты в комментариях ниже, вы автоматически соглашаетесь с пользовательским соглашением