Упр.15.46 ГДЗ Мордковича 11 класс профильный уровень (Алгебра)
Решение #1
Решение #2(записки школьника)

Рассмотрим вариант решения задания из учебника Мордкович, Семенов 11 класс, Мнемозина:
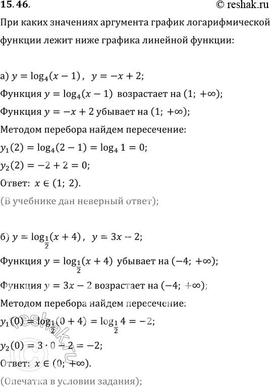
15.46. При каких значениях x график заданной логарифмической функции расположен ниже графика заданной линейной функции:
а) у = log4 (х - 1), у = -х + 2;
б) у = log1/2 (х + 4), у = -3х - 2?
*размещая тексты в комментариях ниже, вы автоматически соглашаетесь с пользовательским соглашением