Упр.32.1 ГДЗ Мордкович 10-11 класс (Алгебра)
Решение #1
Решение #2

Рассмотрим вариант решения задания из учебника Мордкович, Семенов 10-11 класс, Мнемозина:
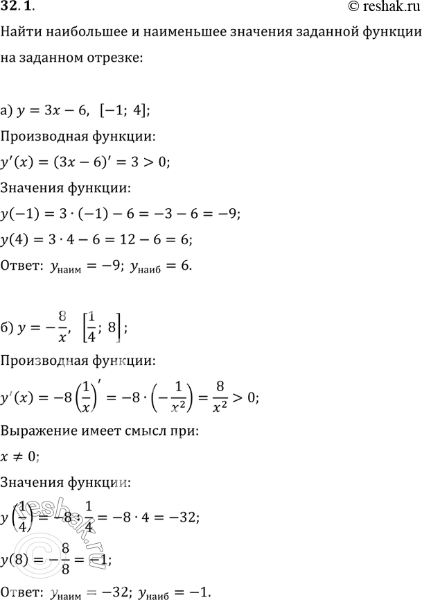
32.1 Найдите наибольшее и наименьшее значения заданной функции на заданном отрезке:
а) у = Зx - 6, [-1; 4];
б) у = -8/x, [1/4; 8];
в) у = -0,5x + 4, [-2; 6];
г) y = 3/x, [0,3; 2].
*размещая тексты в комментариях ниже, вы автоматически соглашаетесь с пользовательским соглашением