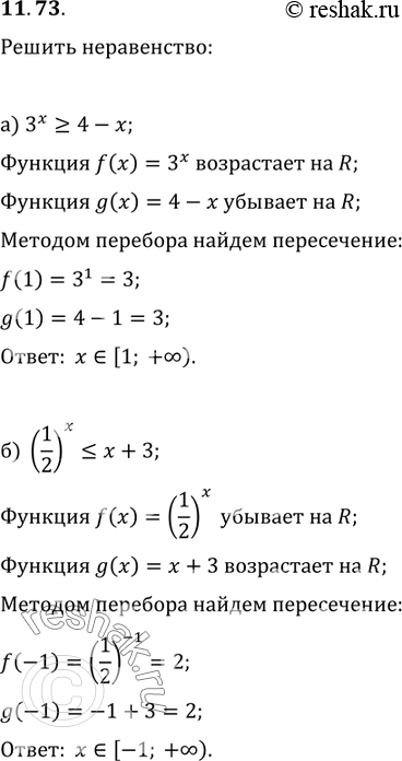
Упр.11.73 ГДЗ Мордковича 11 класс профильный уровень (Алгебра)
Решение #1
Решение #2(записки учителя)
Решение #3(записки школьника)

Рассмотрим вариант решения задания из учебника Мордкович, Семенов 11 класс, Мнемозина:
Решите неравенство:
11.73 а)3x больше или равно 4-x;
б)(1/2)x меньше или равно x+3;
в)5x<6-x;
г)(1/7)x>x+8.
*размещая тексты в комментариях ниже, вы автоматически соглашаетесь с пользовательским соглашением