Упр.11.74 ГДЗ Мордковича 11 класс профильный уровень (Алгебра)
Решение #1
Решение #2(записки учителя)
Решение #3(записки школьника)

Рассмотрим вариант решения задания из учебника Мордкович, Семенов 11 класс, Мнемозина:
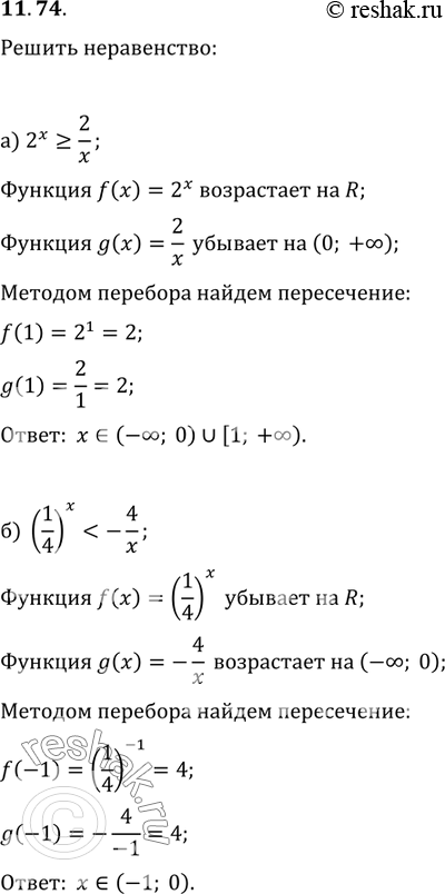
11.74 а)2x больше или равно 2/x;
б)(1/4)x<-4/x;
в)5x меньше или равно 5/x;
г)(1/8)x>-8/x.
*размещая тексты в комментариях ниже, вы автоматически соглашаетесь с пользовательским соглашением